
This tile delays a bit's value by 768+23=791 cycles at speeds above 20MHz (according to the synthesiser, but that's conservative). It is an attempt to beat storage packing density, as well as a test architecture for asynchronous shift registers, not made out of the larger DFF cells. This version packs 1024+32 RS latches and a controller, filling 86% of the tile's surface. This is 36% more dense than the DLHQ version (in another tile), but the P&R tools choke and the speed drops by about 10x for no acceptable reason. One more compelling reason to use macros and manual place&route! This version is a port to the experimental IHP SG13CMOS5L PDK.
As the name implies, it's a high density shift register for deep digital delays. According to the PDK for CMOS IHP at https://github.com/IHP-GmbH/IHP-Open-PDK/blob/main/ihp-sg13g2/libs.ref/sg13g2_stdcell/doc/sg13g2_stdcell_typ_1p20V_25C.pdf
MUX2 is almost 3× smaller than the DFF gate and could be used as a latch by feeding its output back to an input (just like with the old antifuse Actel FPGAs such as A1xxx). This trick is rejected by the tools but in the same area, I could also implement a SR latch with enable, using combined and compact OR/AND gates.

As a reference point, the project "tt_um_ygdes_hdsiso8_dlhq" at https://github.com/ygdes/ttihp-HDSISO8 uses the conventional transparent latch DLHQ, whose size is in-between. In all cases, the shift register uses 4 latches to store 3 bits at a given time and 4 non-overlapping "clock" pulses perform the shifting. Slowly. Just like below, but with 8 parallel chains.

The apparent complexity comes from the 8-phase clock, which is brought to the "asynchronous" domain. Each of the 8 lanes is 8× slower (which relaxes timing constraints) but the overall throughput is preserved by a demultiplexer and multiplexer. So it "should" work at "full speed", we'll see.
Compared to a shift register with normal DFF cells, it could store twice the same amount of bits per unit of surface, without the need of full-custom cells, as the controller's (sequencer, mux and demux) size becomes insignificant when the chain gets longer. Depths of several kilobits are possible without too much hassles (if the synth agrees), without a mad clock network, reducing simultaneous switching noise... Not only are the pulses slower, their traces are also shorter: each pulse affects only 1/8th of the cells at any time.
Ideally, the 8 chains should be manually placed (or with a script), not thrown at random. For implementation, I use a "tuned" Verilog workflow and instantiate cells directly from https://github.com/IHP-GmbH/IHP-Open-PDK/blob/main/ihp-sg13g2/libs.ref/sg13g2_stdcell/verilog/sg13g2_stdcell.v . For simulation, parts of this file are copy-pasted to gate-specific files to remove some warnings (find them in /test).
Good to know:
Startup sequence:
Extra insight and observability:
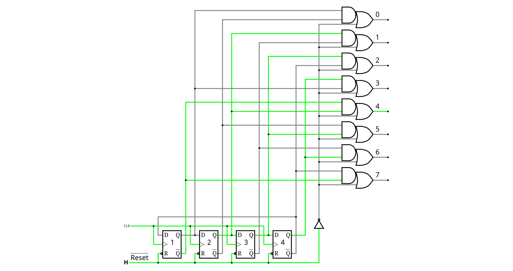
When SHOW_LFSR=0, the IO port shows the 8 internal staggered pulses, turning from 0 to 1 and back to 0 in a linear sequence. It's just like a 4017 but 8 bits, since it's a Johnson counter too.
4 output pins provide the internal state of that 4-bit Johnson counter, or ring counter, thus you should observe a pretty pattern where only one pin changes at each clock cycle.
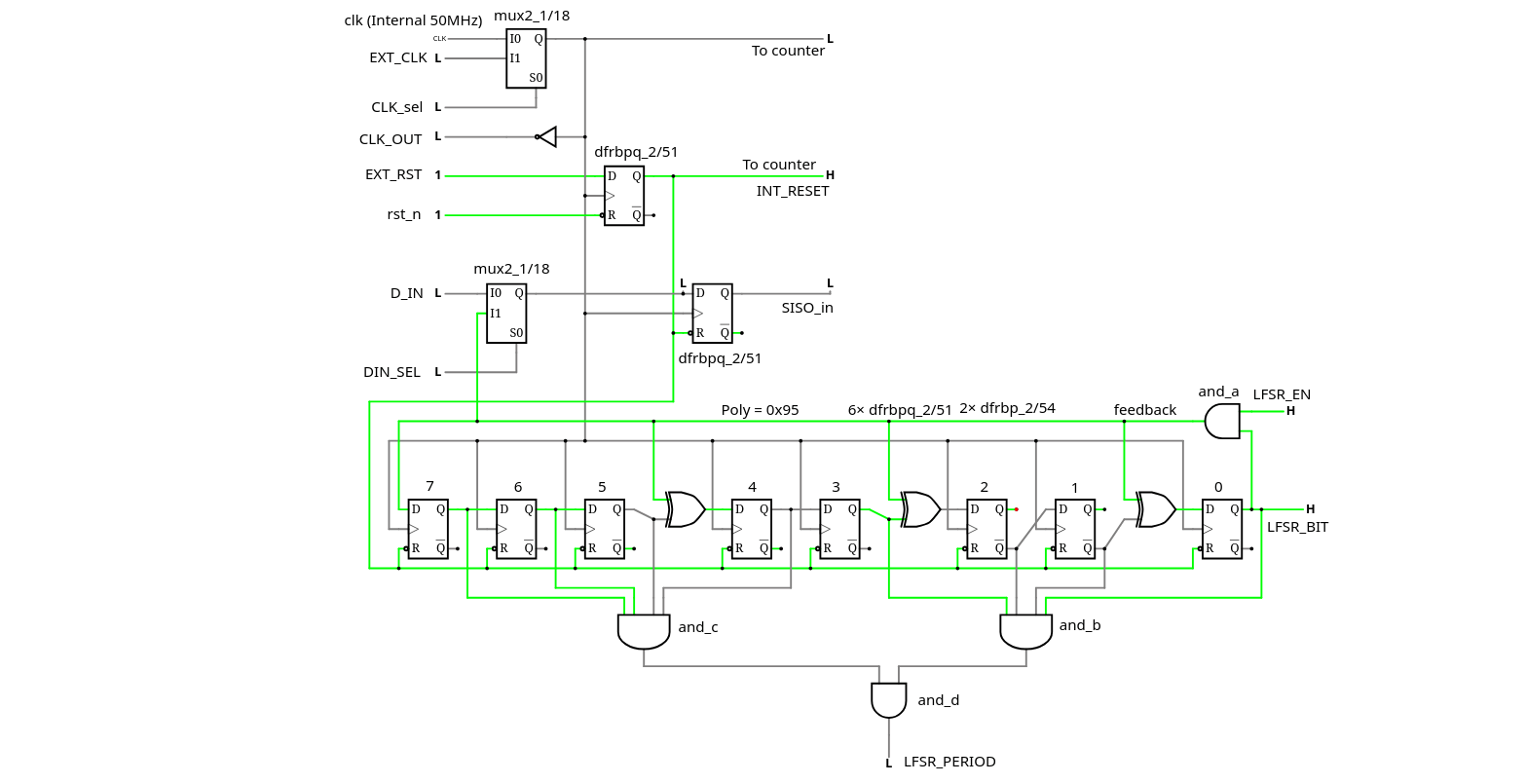
Note in the diagram above that RESET forces all the outputs to 1, thus flushing the whole delay line in less than a microsecond.
You can measure the routing latency of the pins/pads/internal wires because CLK_OUT is inverted so just tie it to EXT_CLK with pin CLK_SEL=1. Probe with an oscillocsope and voilà, you have a free-running oscillator and you can directly measure the low and high times, each corresponding to one trip on the in or out wire.
An 8-bit LFSR is integrated to ease testing. Thus an oscilloscope and a variable frequency oscillator are enough to characterise the achieveable speed. To use it,
Note 1: 8 bits gives a period of 255, third of the SISO's depth, a shift of 26 cycles is expected and the SISO should store 3× the whole cycle, but the output should align anyway.
Note 2: The LFSR_PERIOD pulse should appear 193 clock cycles after the release of the RESET pin.
Note 3: The RESET signal clears the contents of the SISO. Give it a few cycles for the 0 to propagate through all the latches while it flushes after releasing the RESET.

A basic custom test board will be put together, to hook the variable frequency generator and the oscilloscope probes.
Optionally, if you only want to make a "light chaser", hook 8 LED to the IO port, select the external clock and add a 555. Or you can have a more funky pattern by displaying the LFSR's state by setting SHOW_LFSR to 1.
| # | Input | Output | Bidirectional |
|---|---|---|---|
| 0 | CLK_SEL | D_OUT | PULSE #0 |
| 1 | EXT_CLK | CLK_OUT | PULSE #1 |
| 2 | EXT_RST | Johnson #0 | PULSE #2 |
| 3 | D_IN | Johnson #1 | PULSE #3 |
| 4 | Johnson #2 | PULSE #4 | |
| 5 | SHOW_LFSR | Johnson #3 | PULSE #5 |
| 6 | LFSR_EN | LFSR_PERIOD | PULSE #6 |
| 7 | DIN_SEL | LFSR_BIT | PULSE #7 |